Nile University – Sudan

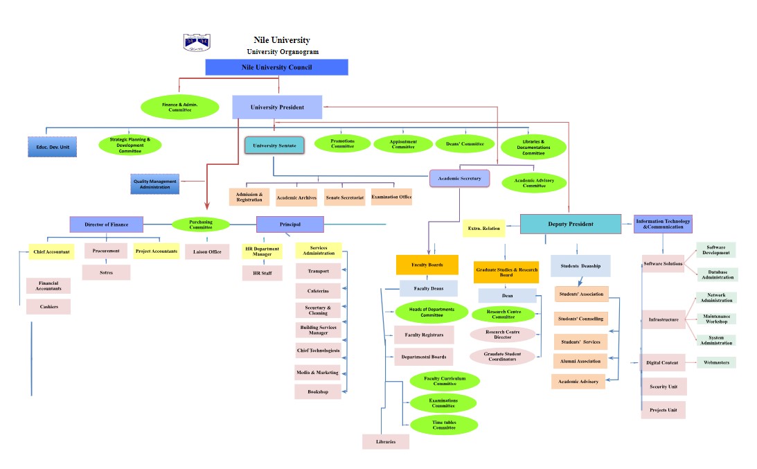
Governance Administration

Structure & Staff

Nile University peruses high standards in recruitment and selection of staff. It is our policy to maintain a suitable working environment, supported by a sound governance structure, which empowers and encourages development of both academic and administrative staff.

The University Council is the institution’s highest authority and oversees the work of the executive officers lead by the President of Nile University. The University Senate and academic committees, such as the Dean’s Committee, Academic Advisory Committee, Appointments and Promotions Committee, Curriculum Committees, Research Committees, Admissions Committee, Exams Committees, Library Committee, and Computer Centre Committee, represent the executive and academic structure of Nile University.

International students6 (3)

The University Council

The Membership of the University Council will be announced according to the University Act

Academic Leadership

Nile University is lead by a team of professors in various disciplines who have international qualifications and experience. Their contribution to governance and curriculum planning is apparent as you browse through this website.

Foreword by Academic Affairs

Welcome to Nile University which is now celebrating its 15th anniversary. 

On the way to the Niles Junction one passes by the historical building of the University of Khartoum, the Republican Palace, the monumental Friendship Hall and Sudan Museum.

The founding members of Nile Higher Education Group are well known professors each in their own discipline with vast experience in educational institutes both in Sudan and abroad. It is therefore no surprise that a great deal of effort has been put in curriculum design and providing a high quality learning environment.

At Nile University we extend a positive approach to learning and discipline, our special concern for students’ support will become apparent as you read through this document and browse at the website. 

Applicants and students are welcome at the Academic secretary’s office and 

Philanthropic Horizons

We have formulated the vision, mission and principles which will guide all the plans and activities of Nile University so that we can find pathways to incorporate philanthropic contribution as part of the social responsibility of our organisation. This is only the start. There is no shortage of ideas and we believe that where there is a will there is a way. 

510A0634

How the University is administered

The University Council is the governing body, responsible for setting future directions and monitoring progress. The Academic Affair’s Office supports good governance and compliance with legal and regulatory obligations.

Policies & Regulations – Governance

Policies and guidance & our information compliance.(Link) (Password)

Human Resources (Link) (Password required)

Libraries and equipment

Main Library Books(Link) (working hours)

E-Library(Link) (Password).

Museum Library(Link) (password).

Privacy Notice Guidelines for Employees

Governance

Governance Structure

The Council

The Council is the governing and executive body of the University. It is responsible for the property, finance, investments and general business of the University, and for setting its general strategic direction. The Council has six formally constituted committees, to which it delegates certain part of its authority.

The Council brings together alumni and neighborhood organizations as representatives of key stakeholders, to help the University further the implementation of the University Strategy.

The President

The principal academic and administrative officer of the University is the University President who has a general responsibility to the Council for maintaining and promoting the efficiency and good order of the University. The President exercises considerable influence upon the development of institutional strategies, the identification planning of new developments and shaping elaborations of the institutional philosophy. The President focuses primarily on the University’s external affairs, including development.

The Senate

The Senate is the academic authority of the University. Its role is to approve Academic Programs, award degrees, approve academic regulations enture accumulation results and all matters related to research functions of the University.

The Academic Secretary

The Academic Secretary reports directly to the President and is responsible for the management of the University’s scientific affairs education and research. The Academic Secretary and the President together have responsibility for the strategic planning and the development of the University.

The University Act and Statutes

The University Act is the legal Charter that defines the University objectives, powers and statutory bodies and the role of the President and senior executives.

The Statutes define the, Powers and Function of the University Councils, Faculties, Committees, Centers, Institutes etc. including the power of appointment of University executives.

N34A0032

Ordinances

The University Council issues Ordinances which give further details on the way in which the University is governed within the general framework of the University Act and Statutes.

The Ordinances are organized by subject matter:

Regulations 

Regulations are made under delegated authority of the University Council and Senate.  The University also has other statutes, policies and procedures that cover areas such as:

510A0786